我的地大!  - 地大北京BBS

 找回密码
 申请帐号

QQ登录

只需一步,快速开始

查看: 2282|回复: 1

中国地质大学(北京)继续教育学院急招兼职

[复制链接]
发表于 2016-10-21 09:36:16 | 显示全部楼层 |阅读模式
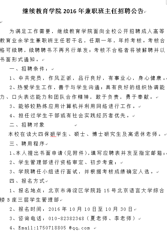
继续教育学院急招兼职班主任,主要面向地大已经保研的大四学生和在读的硕士博士,网址链接:http://www.cugbonline.cn/infoSingleArticle.do?articleId=10654,绝对保证真实可靠
捕获.PNG
回复

使用道具 举报

 楼主| 发表于 2016-10-25 15:29:51 | 显示全部楼层
自己顶上来把,希望更多的同学看到
回复 支持 反对

使用道具 举报

您需要登录后才可以回帖 登录 | 申请帐号

本版积分规则

QQ|联系我们|小黑屋|手机版|Archiver|京公网安备11010802010363号|地大北京BBS ( 京ICP备08104328号-16 )

GMT+8, 2025-12-24 17:28 , Processed in 0.087720 second(s), 20 queries .

Powered by Discuz! X3.4

© 2001-2017 Comsenz Inc.

快速回复 返回顶部 返回列表